EC3081 Proyecto Ene-Mar 2013

De Wikitronica
Saltar a: navegación, buscar

Este sistema fue desarrollado en el EC3081 - Laboratorio de Proyectos como parte del trabajo realizado en el trimestre Enero - Marzo 2013. El funcionamiento del mismo se describe a continuación:

Sistema Integral de Seguridad

El siguiente proyecto tiene como finalidad desarrollar un sistema de seguridad integral para resguardar un espacio determinado. Empleando para ello, diferentes sensores que permitirán proteger varios sectores de dicho espacio de distintos peligros, tanto naturales como humanos, a los que puede verse sometido.

A continuación se muestra el diagrama en bloques del sistema, es un sistema sencillo, por lo que consta solo de cuatro bloques principales, la alimentación del circuito, los sensores, la central de control y la salida del sistema.

Bloques.jpg

Circuito

El sistema consta de las partes mencionadas en el diagrama de bloques, esto fue llevado a la práctica y se fue desarrollando paso a paso.

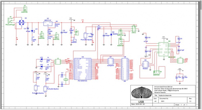
Ahora veremos el diagrama de conexiones del circuito completo.

Esquematico.jpg

Y para apreciar mejor las conexiones de todo el circuito se muestran las conexiones del teclado y la LCD con el Microprocesador:

Conexteclado.jpg

En esta imagen se muestran la conexión del Sensor de Vibración y el Sensor Magnético.

Integrados.jpg

Y Ahora una muestra del circuito real.

Montaje.jpg

Programación

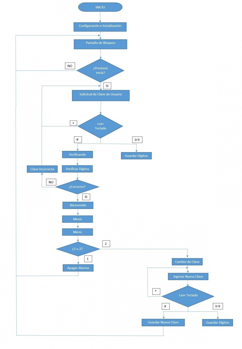
Otro paso importante dentro de este sistema es sin duda alguna la programación llevada a cabo para que el Microprocesador pueda realizar todas las tareas necesarias para proteger nuestro hogar. A continuación veremos el diagrama de flujo del código implementado para este proyecto.

Flujo.jpg

En el siguiente vídeo se muestra una prueba en la cual la idea es verificar que el Microprocesador recibe la tecla correcta y la muestra en pantalla.

http://youtu.be/xvs1tIeziFY

Contributors

JCaceres, Ncertad