Diferencia entre revisiones de «Tarjeta de Desarrollo PIC-P40»
(→Esquemático) |
(→Esquemático) |
||
| Línea 78: | Línea 78: | ||
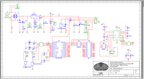
[[Archivo:esquematico_grupal.png|thumb|right|500px|Esquemático optimizado ]] | [[Archivo:esquematico_grupal.png|thumb|right|500px|Esquemático optimizado ]] | ||
| + | |||
| + | |||
| + | |||
* Es la entrada de rectificación del circuito, se compone del puente rectificador, el led 3 indica que el circuito funcione correctamente. El jumper J8 comprueba que la señal de entrada llegue correctamente. | * Es la entrada de rectificación del circuito, se compone del puente rectificador, el led 3 indica que el circuito funcione correctamente. El jumper J8 comprueba que la señal de entrada llegue correctamente. | ||
| + | |||
| + | [[Archivo:Ultiboard.jpg|thumb|center|400px]] | ||
Figura 2. Esquemático de la Tarjeta de Desarrollo. | Figura 2. Esquemático de la Tarjeta de Desarrollo. | ||
Revisión del 12:38 25 jun 2014
Con esta tarjeta es posible desarrollar y crear prototipos con los micro-controladores PIC PDIP40 todo de Microchip. El conductor RS232 a bordo permite una fácil conexión con un PC u otro hardware incorporado. La placa tiene un botón de usuario y LED de estado. El rectificador puente permite que la junta que se alimenta con CA y los adaptadores de alimentación de CC. PIC-P40 es compatible con 3V de baja potencia y el funcionamiento normal de 5V.
Tablero de PIC-P40 es placa de desarrollo, lo que le permite realizar prototipos y desarrollar código para micro-controladores PIC de Microchip todo con 40 pines.
PIC-P40 tiene conector RS232 y el conductor, por lo que puede conectarse a su Micro-controlador PIC a otro o PC embebido con RS232. El RS232 controlador tiene 4 líneas de Tx, Rx, CTS y RTS jumper seleccionable o DTR. El pin etiquetado RX se emite y se debe conectar al PIC UART Tx. El pin etiquetado TX es de entrada y debe conectarse a PIC UART Rx. Tenga en cuenta que controlador MAX232 en el socket es el dispositivo de 5V, así que si usted decide para ejecutar el PIC de 3.3V usted debe reemplazarlo con MAX3232 que trabaja en 3.3V
El conector ICSP de a bordo le permite programar el PIC en el protoboard sin desenchufarlo del tomacorriente, por programador ICSP como PIC MCP, PIC-MCP-USB, PIC-PG1 PIC-PG2, PIC-PG3, PIC-PG4 o para programa y depurarlo con PIC-ICD2, PIC-ICD2-POCKET o PIC-ICD2- TINY. IMPORTANTE: ¡Todos los programadores proporcionan la fuente de alimentación a través de Conector ICSP durante la programación PIC-P40 no debe ser alimentado a través de la toma de alimentación externa!
El circuito de alimentación tiene puente de diodos después de la toma de alimentación que le permiten alimentar esta placa con la CA y de CC adaptadores de suministro. El voltaje de entrada puede ser cualquier cosa dentro de la gama 7.5 - 15V DC o 6-12V AC. La regulador de tensión se realiza con LM317 regulador de tensión ajustable y tener Jumper selección que suministra al PIC microcontrolador 3,3 V o 5 V, para que pueda trabajar con PICs tanto bajo voltaje y el voltaje normal.
El circuito oscilador se hace con 20 Mhz oscilador de cristal, por lo que puede ejecutar el PIC al máximo rendimiento.
El circuito de reinicio se realiza con circuito simple RC y de botón de reinicio, la razón para no utilizar RESTABLECER IC es que la junta debe soportar tanto a 3,3 V y 5V de operación mientras ICs restablecido se fija en tensión.
PIC-P40 tiene botón de usuario para la entrada del usuario conectado al PIC puerto RE2 del micro-controlador. Cuando la conexión de RE2 se inicializa como ENTRADA usted indicará "0" cuando se pulsa el botón y "1" cuando se está deprimido. LED de estado está conectada a través del puente de puerto RA0 PIC micro-controlador. Cuando su puerto RA0 se inicializa como OUTPUT y ajusta en LED "0" voluntad Vamos, cuando el puerto RA0 se establece en "1" LED se apagará.
PIC-P40 tiene handy GND pin para la conexión a un osciloscopio.
Contenido
Características de la tarjeta Olimex
- ICSP conector / ICD con 0,1 paso para la programación o la depuración.
- RS232 Tx, Rx interfaz con MAX232 IC en el socket.
- PDIP40 socket micro-controlador
- 20Mhz de cristal de cuarzo
- LED a RA0 a través de puente*Botón de usuario en el puerto RE2
- botón de reset.
- Jack plug-in Power
- Seleccionable +3,3 V / +5 regulador de voltaje de alimentación.
- Ranura de ampliación para cada pin uC
- Cuadrícula con 100 milésimas paso
- bus GND.
- bus Vcc.
- Cuatro agujeros de montaje 3,3 mm (0,13 ")
- FR-4, 1,5 mm (0,062 "), soldermask rojo, componente serigrafía blanca
- Dimensiones 100x80 mm (3,9 x3, 15 ")
Características de la tarjeta optimizada
Diferencias
| SPARKFUN | Tarjeta optimizada |
|---|---|
| Los pines 1 y 2, del phone plug están en corto. |
de pull-up y 2 leds de prueba con sus respectivas resistencias.
|
Esquemático
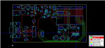
El esquemático de la tarjeta de desarrollo se divide principalmente en 4 etapas, a continuación se muestran los esquematicos de Olimex y el optimizado:
- Es la entrada de rectificación del circuito, se compone del puente rectificador, el led 3 indica que el circuito funcione correctamente. El jumper J8 comprueba que la señal de entrada llegue correctamente.
Figura 2. Esquemático de la Tarjeta de Desarrollo. La etapa amarilla corresponde a la regulación, en este caso el 7805 mantiene su salida a 5 voltios. El jumper J2 sirve para probar el voltaje en ese punto, que más o menos debería ser 3.3 voltios; el jumper J13 sirve para saber el voltaje de entrada en regulador. El jumper J12 pertenece a la salida del regulador y permite la medición de los 5 voltios regulados por el 7805. La etapa rosada corresponde con la transmisión de datos provenientes de la interfaz con la computadora, convierte el voltaje de entrada a niveles lógicos TTL (5 o 0 voltios). La etapa en color rojo corresponde a la parte analógica del circuito que lo forma un PIC, con su respectivo cristal de cuarzo; los pulsadores U7 y U8 con sus respectivas resistencias de pull-up. Los Leds 1 y 2 indican el buen funcionamiento del PIC.
Diferencias
La etapa de color marrón es la entrada de rectificación del circuito, se compone del puente rectificador, el led 3 indica que el circuito funcione correctamente. El jumper J8 comprueba que la señal de entrada llegue correctamente.
La etapa amarilla corresponde a la regulación, en este caso el 7805 mantiene su salida a 5 voltios. El jumper J2 sirve para probar el voltaje en ese punto, que más o menos debería ser 3.3 voltios; el jumper J13 sirve para saber el voltaje de entrada en regulador. El jumper J12 pertenece a la salida del regulador y permite la medición de los 5 voltios regulados por el 7805.
La etapa rosada corresponde con la transmisión de datos provenientes de la interfaz con la computadora, convierte el voltaje de entrada a niveles lógicos TTL (5 o 0 voltios).
La etapa en color rojo corresponde a la parte analógica del circuito que lo forma un PIC, con su respectivo cristal de cuarzo; los pulsadores U7 y U8 con sus respectivas resistencias de pull-up. Los Leds 1 y 2 indican el buen funcionamiento del PIC.
Los diseños pilotos de sparkfun tanto como para la tarjeta de desarrollo y el programador de pic, fueron optimizados por el compañero Joel. Ambos trabajos funcionaron como guía para la realización de nuestros proyectos, se puede ver diferencias en el diseño de sparkfun y el optimizado de Joel. Se puede visualizar de manera general, en la Figura 1 se muestra un diagrama de bloques:
Partiendo de los circuitos mostrados en Sparkfun, Joel optimizó al máximo en espacio y funcionamiento, a partir de ahí el diseño propio se basa en lo obtenido por Joel, agregándole pequeñas diferencias circuitales como lo son los jumpers, para la verificación apropiada del circuito.
A través de la Tabla 1, se observa las diferencias entre ambos diseños. La comparación se realizó a partir de la tarjeta de desarrollo. Se observa que Joel implementó varios jumpers de más, esto se debe a que es fundamental realizar la prueba por cada parte del circuito para que así se verifique su correcto funcionamiento.

